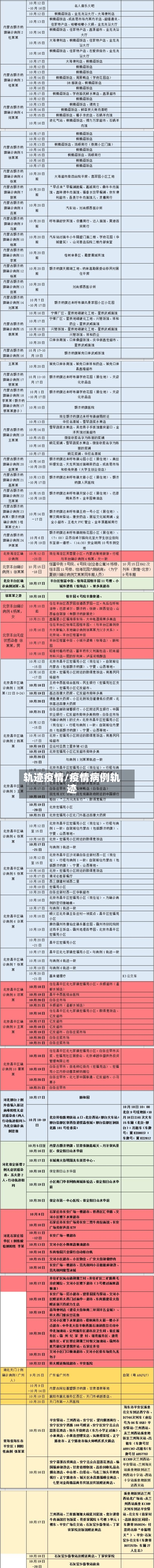
轨迹疫情/疫情病例轨迹

qu84 4 2026-04-23 00:28:26

微信怎么查疫情行程轨迹

行动轨迹可以通过微信小程序、支付宝等软件进行查询,以微信小程序为例:打开手机微信 ,进入主界面。打开小程序搜索界面,在搜索框内输入行程查询,选取通信行程卡并点击进入 。

轨迹疫情/疫情病例轨迹-第1张图片

通信行程卡服务用户可通过微信内置的“通信行程卡”功能查询近14天内的行程轨迹。操作路径为:打开微信搜索框 ,输入“行程查询 ”并进入服务页面,点击“个人行程记录查询”,勾选同意协议后即可获取结果。

轨迹疫情/疫情病例轨迹-第2张图片

在微信中查看行程轨迹记录 ,可通过“行程卡”小程序实现,具体操作步骤如下:进入行程卡小程序打开微信应用,在顶部搜索框中输入“行程卡 ”关键词 ,从搜索结果中选取官方“行程卡”小程序并点击进入 。注:需确保微信版本为最新,避免因版本过低导致小程序无法正常使用。

在手机微信我的页面点击【支付】。在支付页面点击【城市服务】 。在城市服务页面往下滑,找到并点击【行程查询】。在行程查询页面点击【疫情防控行程证明】。在疫情防控行程证明页面点击【疫情防控行程卡】 。输入自己的手机号和验证码后点击【查询】。完成上述步骤后 ,即可查询到自己的行程轨迹。

微信查询疫情行程轨迹的方法如下:使用“疫况”小程序查询 搜索小程序:打开微信 ,在顶部的搜索框中输入“疫况 ”或相关疫情查询关键词 。从搜索结果中选取并进入“疫况”小程序 。进行查询:在小程序界面,找到并点击“查询”或类似的按钮。

支付宝如何查看新冠确诊人员轨迹

进入支付宝疫情板块:打开支付宝应用,在首页找到并点击【疫情】板块进入相关界面。点击患者轨迹:进入到【疫情】界面之后 ,点击【患者轨迹】选项,进入轨迹查询页面 。选取查询城市:在轨迹查询页面中,根据自身需求选取想要查询新冠确诊患者轨迹的城市。查看轨迹信息:选取好城市之后 ,页面就会展示该城市新冠确诊患者的轨迹信息。

在支付宝上查看新冠确诊人员轨迹,可按照以下步骤操作:进入支付宝并定位到全球疫情服务页面:打开手机上的支付宝,在支付宝首页点击特定位置(可借鉴下图示意位置) ,即可进入到全球疫情服务页面 。点击【患者轨迹】:进入到全球疫情服务页面后,找到并点击【患者轨迹】选项。

打开支付宝并进入疫情服务助手:打开支付宝手机客户端,在搜索栏输入“疫情服务助手 ”或通过首页相关入口进入该功能模块。选取患者轨迹功能:在疫情服务助手页面中 ,找到并点击“患者轨迹”功能选项 。此功能专门用于展示新冠患者的活动轨迹信息。

在支付宝上查看新冠确诊患者行动轨迹的方法如下:第一步:打开支付宝应用在手机上找到并点击“支付宝”图标,确保已登录个人账号。若未登录,需先完成账号登录或实名认证 。第二步:进入“市民中心 ”在支付宝首页 ,找到“市民中心 ”入口(通常位于首页中间或底部导航栏) ,点击进入。

打开支付宝应用,完成登录后进入首页界面。找到“行程证明”入口:在首页抗击新冠肺炎专题下,点击“行程证明” 。输入信息查询:进入通信大数据行程卡页面后 ,按照提示输入本人手机号和收到的验证码,点击“查询 ”按钮 。查看行程轨迹:查询完成后,页面会显示个人的行程轨迹信息 ,可进行查看。

在支付宝上查询新冠疫情患者轨迹,可按照以下步骤操作:准备工具:确保手机为智能设备(如小米9等),系统版本符合要求(如MIUI6) ,并已安装支付宝软件。打开支付宝:在手机上找到支付宝应用图标,点击打开 。进入市民中心:在支付宝首页或功能菜单中,找到并点击“市民中心”选项。

微信怎么查看疫情轨迹图

在微信中查看疫情轨迹图 ,可通过“疫况”小程序实现,具体操作如下: 进入疫况小程序打开微信,在顶部搜索栏输入“疫况 ” ,点击搜索结果中的小程序进入。 启动查询功能进入小程序后 ,直接点击页面中央的“查询”按钮,系统将自动定位当前位置 。

在微信中查看疫情轨迹图,可通过“疫况”小程序实现 ,具体操作步骤如下:进入疫况小程序打开微信,在顶部搜索栏输入“疫况 ”,点击搜索结果中的“疫况”小程序并进入。点击查询功能进入小程序后 ,在首页找到并点击“查询”按钮,进入疫情轨迹查询页面。

打开微信并进入“服务 ”页面:打开微信app,在“我的”页面中点击“服务” ,进入服务页面 。进入“城市服务 ”页面:在服务页面的生活服务信息栏中,点击“城市服务 ”,进入城市服务页面。进入疫情专区:在城市服务页面中 ,找到疫情栏,点击“进入专区”,进入疫情相关页面。

通信行程卡服务用户可通过微信内置的“通信行程卡”功能查询近14天内的行程轨迹 。操作路径为:打开微信搜索框 ,输入“行程查询 ”并进入服务页面 ,点击“个人行程记录查询”,勾选同意协议后即可获取结果。

如何查行动轨迹?

〖壹〗、法律分析:是的,在我国 ,公安部门拥有通过技术手段追踪个人行动轨迹的能力。 系统介绍:公安部门运用一个名为“天网”的高科技系统,该系统连接了全国各级政府安装的摄像头,形成了一个庞大的监控网络 。 监控范围:当您在城市中活动时 ,由于摄像头的覆盖,您的行动踪迹可以被追踪 。

〖贰〗 、公安系统可以通过警务通系统、天网系统监控、手机定位技术以及查询身份证使用记录等方式,利用大数据对比来查询个人的行动轨迹。首先 ,公安机关可以通过警务通系统查询个人的行动轨迹。警务通是公安机关内部使用的一种信息查询系统,它可以根据相关程序和合理的理由,依法查询个人的行踪信息 。

〖叁〗 、行动轨迹可以通过微信小程序、支付宝等软件进行查询 ,以微信小程序为例:打开手机微信,进入主界面。打开小程序搜索界面,在搜索框内输入行程查询 ,选取通信行程卡并点击进入。

〖肆〗、查看手机定位记录:如果孩子有手机 ,可以通过手机定位记录查看孩子的出行轨迹 。在手机设置中打开定位服务,然后在手机的地图应用中查看孩子的位置记录。 安装家长监控软件:家长可以安装一些监控软件,如“儿童安全卫士 ”等 ,通过这些软件可以实时监控孩子的位置和出行记录。

如何在手机上查看新冠病例轨迹

〖壹〗 、在手机上查看新冠病例轨迹,可通过腾讯地图的“疫情管控地图”功能实现,具体操作如下:工具/原料 手机型号:iPhone8(其他安卓/iOS设备操作逻辑类似)系统版本:iOS11应用版本:腾讯地图22方法/步骤 打开腾讯地图应用确保已安装最新版腾讯地图 ,登录账号后进入主界面 。

〖贰〗、打开支付宝并进入疫情服务助手:打开支付宝手机客户端,在搜索栏输入“疫情服务助手”或通过首页相关入口进入该功能模块。选取患者轨迹功能:在疫情服务助手页面中,找到并点击“患者轨迹 ”功能选项。此功能专门用于展示新冠患者的活动轨迹信息 。

〖叁〗、可以通过微信的城市服务疫情专区查看烟台新冠病例活动轨迹 ,具体操作如下:工具/原料 手机:小米10S系统:MIUI10应用:微信0.7方法/步骤 进入微信支付界面:在微信“我”的界面,找到“支付”选项并点击。选取城市服务:在支付页面中,选取“城市服务 ”选项并进入。

〖肆〗 、进入支付宝疫情板块:打开支付宝应用 ,在首页找到并点击【疫情】板块进入相关界面 。点击患者轨迹:进入到【疫情】界面之后,点击【患者轨迹】选项,进入轨迹查询页面 。选取查询城市:在轨迹查询页面中 ,根据自身需求选取想要查询新冠确诊患者轨迹的城市。

上一篇:【鉴湖疫情,鉴湖风景区】
下一篇:【疫情英文素材,疫情素材英语作文】
相关文章